最近你是不是在微信群、短视频里看到有人疯狂推荐一个叫“前沿资产”的投资APP?说什么“稳稳分红”“双旦特惠”“日息超1%”,还晒出一堆“到账截图”?先别激动,更别急着下载——这根本不是什么理财神器,而是一个精心包装的杀猪盘,而且跑路倒计时已经启动,就在这个1月!
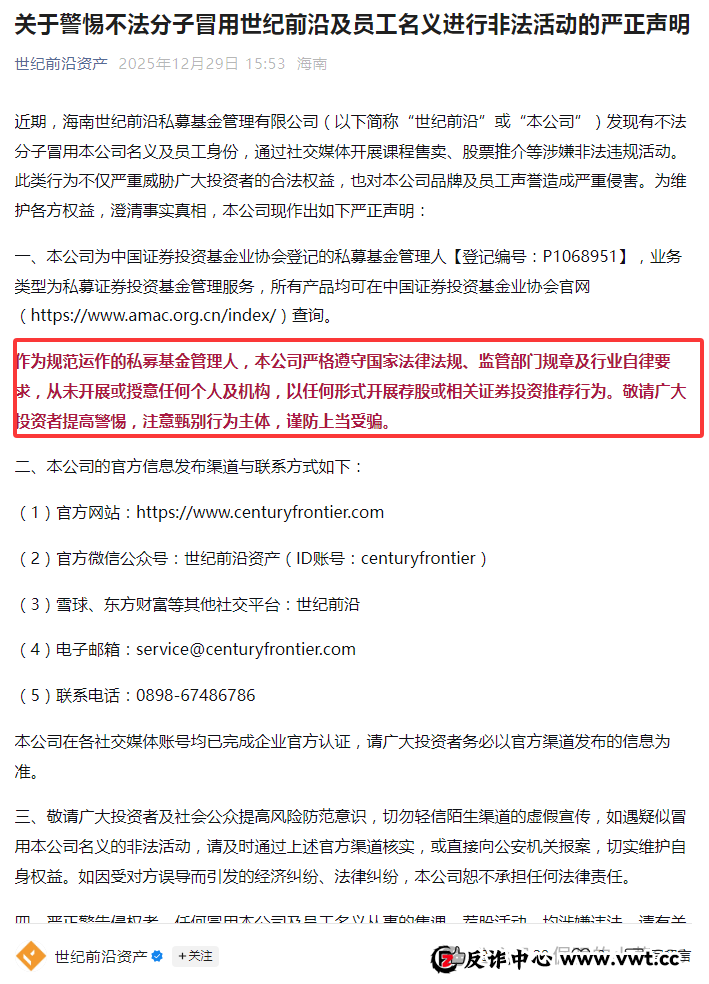
为什么敢说得这么肯定?因为正主——正规持牌的“海南世纪前沿私募基金管理有限公司”——早就坐不住了,直接发布官方打假声明:“我们没开发过这个APP!所有打着我们旗号搞高息理财的,全是骗子!”
关于警惕不法分子冒用世纪前沿及员工名义进行非法活动的严正声明

可笑的是,骗子非但不怕,反而趁着“双旦”节日,又推出一波所谓“节庆专享产品”,利息更高、期限更长。这不是良心发现,这是临跑前的最后一波收割!就像小偷知道警察快到了,赶紧把屋里值钱的东西全塞进麻袋,能捞多少是多少。

咱们老百姓辛辛苦苦攒点钱,真经不起这种折腾。你算算这笔账:日息1%,一个月就是30%以上,一年下来翻好几倍。银行大额存单才给2%不到,巴菲特几十年平均年化也就20%出头——一个来路不明的手机APP,凭什么比股神还牛?答案很简单:它根本不赚钱,它只赚你的本金。

你前期拿到的那点“利息”,不过是骗子从后面新韭菜口袋里掏出来,暂时放你账户上让你看一眼的“诱饵”。等你信了,把养老钱、孩子的学费、买房的首付全砸进去,它立马“系统维护”“银行通道关闭”“客服失联”……APP一关,人就消失得无影无踪。
现在最危险的信号已经齐了:
✅ 正规公司公开辟谣;
✅ 平台推出“节日高息”产品;
✅ 年底资金紧张,提现开始变慢(很多人已反馈);
✅ 客服话术越来越敷衍……
这些都不是巧合,而是标准的跑路前奏。骗子要赶在春节前卷款走人,绝不会拖到年后。
如果你身边还有人在玩这个APP,请立刻转发这篇文章给他看!哪怕他骂你多管闲事,也比眼睁睁看他倾家荡产强。如果你自己还在里面,听我一句:马上停止充值!能提多少提多少!提不出来也别再交“解冻费”——那是二次诈骗!
说到底,天上不会掉馅饼,只会掉陷阱。真正的财富,从来不是靠“躺赚”得来的,而是靠踏实工作、理性规划。那些承诺“轻松暴富”的,背后往往藏着最深的坑。
以下内容为友情赞助提供

全网新项目分享交流群
扫码进群,获取最新项目资讯
