创业天下骗局大起底!震哥带你扒开传销画皮
老铁们听震哥说啊,今天必须把"创业天下"这个坑人玩意儿扒个底朝天。这帮人到处吹什么零成本当老板、躺着赚分红,说白了就是拿传销当...
"创业天下"骗局曝光:揭秘拉人头套路,呼吁腾讯等监管部门加强监管!
震哥曝光的盘子没有一个是合法的或者不崩的,震哥写文目的就是让看到文章的会员能够撤离减少被骗,让操盘手少圈钱。这不就因为投诉...
“创业天下”通过消费积分,股权分红等嚎头搞传销诈骗,高度预警。
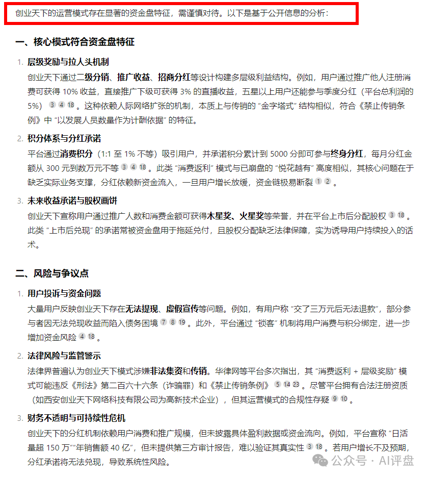
近年来,以陶国林为首的“创业天下”平台打着“消费即投资”“零成本创业”的旗号,通过消费积分、股权分红等噱头吸引公众投资,实...
创业天下:震哥扒皮这个坑人资金盘,看完别上当!
兄弟们,最近又有个叫"创业天下"的资金盘在到处忽悠人,震哥实在看不下去了,必须给你们扒扒这玩意儿的底裤!这破平台吹得可玄乎了,...
【创业天下暴雷记】震哥带你扒一扒这场割韭菜大戏
震哥这人很好说话,吃软不吃硬。但现在项目方都会找专业人投诉文章的删帖,恰恰证明震哥写到他们心坎上了。震哥最不怕的就是投诉,...
惊爆!以‘陶国林’为首的【创业天下】资金盘骗局,被曝西安公司早已人去楼空,画了五年的上市梦终将破碎。
近期,金融投资领域中的骗局层出不穷,让不少投资者血本无归。惊爆!“创业天下”资金盘西安公司一夜之间人去楼空曾经,以陶国林为...
反诈防骗 | “创业天下”操盘手疯狂投诉自媒体文章,企图掩盖诈骗事实,打脸来了。
资金盘骗局是指以高额回报为诱饵,吸引投资者投入资金,然后利用新投资者的资金来支付早期投资者的回报,形成一个看似不断盈利的循...
【高危预警】“创业天下”的案例再次印证了传销资金盘的共性:以华丽包装掩盖非法本质,利用人性贪念编织暴富幻梦。
各位老铁们,今天老谭要给大家扒一扒这个"创业天下"平台的底裤。这玩意儿最近可是火得很啊,打着"消费即投资""零成本创业"的旗号到处...
深扒“创业天下”幕后操盘手陶国林老底,曾操盘“名鸽派”、“罗麦科技”!
资金盘骗局是指以高额回报为诱饵,吸引投资者投入资金,然后利用新投资者的资金来支付早期投资者的回报,形成一个看似不断盈利的循...
创业天下,云威国际,HKCRC,安我股保,正华联社(银石)这几个跟单盘都是诈骗资金盘,快跑的那种。
创业天下,这个盘子从一开始就打着“消费即投资”和“零成本创业”的幌子。后期又用上市来稳定局面。纵观这五年的发展,其实这个盘...
创业天下2026年能上市分红吗?怎么年年提上市,就是不分红?
现在我们来看看创业天下的上市路,以及忽悠嘴脸,从2021年提及上市开始,年年提,年年上不了市! 就是不分红! 原始股骗局就是这样,...
以‘陶国林’为首的【创业天下】资金盘骗局,被曝西安公司早已人去楼空,画了五年的上市梦终将破碎
近期,金融投资领域中的骗局层出不穷,让不少投资者血本无归。惊爆!“创业天下”资金盘西安公司一夜之间人去楼空曾经,以陶国林为...
【震哥独家】揭秘创业天下资金盘:别让 “创业梦” 沦为骗局牺牲品
家人们,上周又有粉丝跟我哭诉,他老妈把养老钱一股脑砸进了“创业天下”,还铁了心觉得这是“国家支持的数字经济”,拦都拦不住。...
曝光【创业天下】资金盘项目骗局,随时可能卷钱跑路
资金盘项目骗局跑路已经是屡见不鲜的事实,都是骗子为了骗取钱财的惯用方式,每年都会有大量的被骗新闻,还是有那么多的人在盲目自...
创业天下是典型的资金盘骗局,即将崩盘,尽快远离
大家好,我是林阳,今天我们继续深扒一下创业天下,这个是所谓的总创陶国林操控的平台,一环扣一环,简直是嘴脸丑恶,用心歹毒,下...
震哥爆笑揭秘:创业天下资金盘的“韭菜收割机”大戏!
各位父老乡亲,我是你们的互联网嘴替震哥。今儿咱们要扒的可不是普通骗局,而是陶国林团队倾情打造的魔幻现实主义大作——《创业天...
创业天下资金盘骗局,看到远离!其创始人陶某林,曾被央视曝光被广西警方打击过!
创业天下的套路其运行模式已明确定性为资金盘骗局,且套路如下:消费积分分红,通过消费积分,分红但噱头吸引投资,很多会员甚至直...
揭秘:创业天下2026年上市吗?创业天下1000原始股值多少钱?
很多投资了创业天下的网友们最关注两个点!1 创业天下什么时候能上市?2 自己持有的原始股能赚多少钱?今天小编就这两个问题好好回答...
陶国林操盘的【创业天下】,实则是一个以消费积分、股权分红为诱饵的传销资金盘,目前已走到崩盘边缘,随时可能卷款跑路。
近年来,陶国林操控的 “创业天下” 平台,高举 “消费即投资”“零成本创业” 的大旗,凭借消费积分、股权分红等花言巧语,诱使大量...
深扒“创业天下”传销资金盘骗局,这就是个庞氏骗局,全靠后面的人给前面的人填坑!
各位老铁们,今天老谭要给大家扒一扒这个"创业天下"平台的底裤。这玩意儿最近可是火得很啊,打着"消费即投资""零成本创业"的旗号到处...
香港德信资本有限公司(VT交易所)跟单类资金盘骗局,鑫慷嘉骗局的平移重启盘,大量单割会员,马上崩盘跑路…
指出真相的人,会变成傻子和骗子的共同敌人,大家好,我是古月,香港德信资本有限公司(VT交易所)跟单类资金盘骗局,鑫慷嘉骗局的平移重启盘,大量单割会员,马上崩盘跑路…也得劝劝...
睿盛环球(Golden Link)资金盘骗局被政府通报,单割会员,高度预警
老铁们注意了!最近好多人在问睿盛环球(Golden Link)这个项目,震哥今天必须给你们扒个底朝天!这玩意儿前身叫博瑞通,后来改名叫晟盛环球,现在又换马甲成睿盛环球,光听这三天两头改...
VAX原班人马换皮收割,闪电鲨AI高频量化资金盘骗局继续收割韭菜,这次千万别上当啦!
近期不少VAX(VaultX)骗局的受害者给重楼曝光此盘崩盘跑路后,诈骗团伙换了个名字再次开盘了闪电鲨AI高频量化和华新会这两个资金盘骗局继续收割新韭菜,都是绝对的一轮圈韭菜盘,看见一...
BF博发文化传播集团分红类资金盘骗局,操盘手圈钱过亿,大量单割会员,高度预警,即将崩盘跑路!
近期不少粉丝希望龙哥曝光一下“博发”分红类资金盘,模式和之前的滑板车差不多,此资金盘项目方场地宣称在香港,根据知情人爆料 目前盘子泡沫无线放大 提现的越来越多 ,每日新增的会...
永捷量化(永捷私募)股票跟单类资金盘骗局,开始大量单割,即将崩盘,看见的一定要撤离!
永捷量化(永捷私募)这个股票跟单类资金盘骗局,之前重楼预警过一次,近期也开始大量单割会员,高度预警,即将崩盘跑路!首先就是正规公司已经多次出面打假了:和人家根本没有任何关...
SOLO项目骗局揭秘:智能合约资金盘骗局,短命盘无疑,小心被单割!
SOLO项目是一个7月初上线的盘子,宣传的时候,核心亮点一大堆,我敢说80%的小白看不懂,只关心能不能赚快钱,至于是不是骗局似乎不重要?最后肯定又是血本无归。说了这么多所谓的亮点,...
煜志金融资金盘骗局,疯狂单割会员!圈钱数十亿即将跑路
我跟你们说啊,现在煜志金融的会员账户大面积锁死!这礼拜直接登录不上的人越来越多,明显就是操盘手在加速收割韭菜!震哥发现个怪现象——有些被割的老油条根本不吱声,闷头又去当接...


























